工信部網站9日消息,為推動鉛蓄電池行業可持續發展,依據《鉛蓄電池行業準入條件》,工業和信息化部、環境保護部開展鉛蓄電池企業準入管理。駱駝集團襄陽蓄電池有限公司等6家企業符合
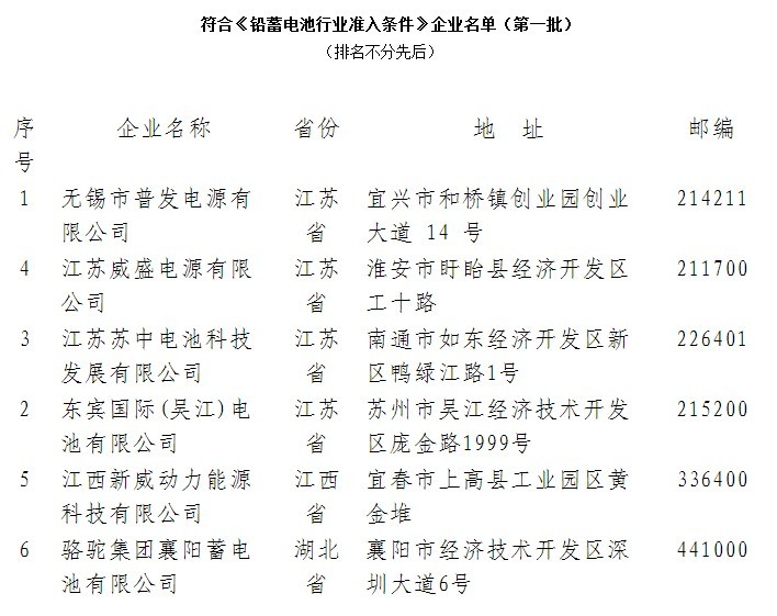
工信部網站9日消息,為推動鉛蓄電池行業可持續發展,依據《鉛蓄電池行業準入條件》,工業和信息化部、環境保護部開展鉛蓄電池企業準入管理。駱駝集團襄陽蓄電池有限公司等6家企業符合《準入條件》。
具體名單如下
工信部網站9日消息,為推動鉛蓄電池行業可持續發展,依據《鉛蓄電池行業準入條件》,工業和信息化部、環境保護部開展鉛蓄電池企業準入管理。駱駝集團襄陽蓄電池有限公司等6家企業符合《準入條件》。
具體名單如下
免責聲明:本文僅代表作者個人觀點,與電池網無關。其原創性以及文中陳述文字和內容未經本網證實,對本文以及其中全部或者部分內容、文字的真實性、完整性、及時性,本站不作任何保證或承諾,請讀者僅作參考,并請自行核實相關內容。涉及資本市場或上市公司內容也不構成任何投資建議,投資者據此操作,風險自擔!
凡本網注明?“來源:XXX(非電池網)”的作品,凡屬媒體采訪本網或本網協調的專家、企業家等資源的稿件,轉載目的在于傳遞行業更多的信息或觀點,并不代表本網贊同其觀點和對其真實性負責。
如因作品內容、版權和其它問題需要同本網聯系的,請在一周內進行,以便我們及時處理、刪除。電話:400-6197-660-2?郵箱:[email protected]

電池網微信
