
工信部等四部門聯合發布的2018年度“雙積分”核算情況顯示,2018年度中國境內乘用車企(含進口)的燃料消耗量正積分為992.99萬分,燃料消耗量負積分為295.13萬分,新能源汽車正積分為403.53萬分。與2017年度雙積分核算情況相比,2018年度乘用車企(含進口)的燃料消耗量正積分有所減少,燃料消耗量負積分、新能源汽車正積分均有所增加,其中2018年度新能源汽車正積分的增長速度和幅度較大,從2017年度的179.32萬分猛增至403.53萬分。
業內人士指出,新能源汽車積分過剩引發的包括積分供大于求、交易價格偏低等連鎖反應。
9月11日,工信部在官網發文公開征求對《關于修改<乘用車企業平均燃料消耗量與新能源汽車積分并行管理辦法>的決定(征求意見稿)》的意見,修改了傳統能源乘用車適用范圍、公布了2021-2023年新能源汽車積分比例要求并修改了新能源汽車車型積分計算方法、完善了傳統能源乘用車燃料消耗量引導和積分靈活性措施、更新了小規模企業核算優惠等。
以下為公告原文:
為了推動我國節能與新能源汽車產業健康可持續發展,加快汽車產業轉型升級,按照《乘用車企業平均燃料消耗量與新能源汽車積分并行管理辦法》(工業和信息化部 財政部 商務部 海關總署 市場監管總局 第44號令,以下簡稱《積分辦法》)的相關要求,結合我國汽車產業發展實際,工業和信息化部等有關部門起草了《關于修改<乘用車企業平均燃料消耗量與新能源汽車積分并行管理辦法>的決定(征求意見稿)》,現向社會公開征求意見,請于2019年10月11日前反饋意見。
聯系人:工業和信息化部政策法規司
傳 真:010-68205757
電子郵箱:[email protected]
通信地址:北京市西城區西長安街13號工業和信息化部政策法規司(郵編:100804),請在信封上注明“規章征求意見”。
工業和信息化部
2019年9月11日
關于修改《乘用車企業平均燃料消耗量與新能源汽車積分并行管理辦法》的決定(征求意見稿)
為了適應我國節能與新能源汽車產業發展的需要,工業和信息化部等有關部門決定對《乘用車企業平均燃料消耗量與新能源汽車積分并行管理辦法》作如下修改:
一、將第四條第三款修改為:“本辦法所稱傳統能源乘用車,是指除新能源乘用車以外的,能夠燃用汽油、柴油、氣體燃料或者醇醚燃料等的乘用車(含非插電式混合動力乘用車)。”增加一款作為第四條第四款:“本辦法所稱低油耗乘用車,是指綜合燃料消耗量不超過《乘用車燃料消耗量評價方法及指標》中對應的車型燃料消耗量目標值與該核算年度的企業平均燃料消耗量要求之積(計算結果按四舍五入原則保留兩位小數)的傳統能源乘用車。”
二、第十條增加一款作為第二款:“企業傳統能源乘用車平均燃料消耗量實際值,是指新能源汽車不參與核算的企業平均燃料消耗量實際值。”
三、將第十二條第一款修改為:“對核算年度生產量2000輛以下并且生產、研發和運營保持獨立的境內乘用車生產企業,進口量2000輛以下的獲境外乘用車生產企業授權的進口乘用車供應企業,放寬其企業平均燃料消耗量積分的達標要求:
企業2021年度至2023年度平均燃料消耗量較上一年度下降達到4%以上的,其達標值在《乘用車燃料消耗量評價方法及指標》規定的企業平均燃料消耗量要求基礎上放寬60%;下降2%以上不滿4%的,其達標值放寬30%。2024年度及以后年度的核算要求,由工業和信息化部另行公布。”
四、第十六條增加一款作為第二款:“計算乘用車企業新能源汽車積分達標值時,低油耗乘用車的生產量或者進口量按照其數量的0.5倍計算。”
五、將第十七條第二款修改為:“2021年度、2022年度、2023年度,新能源汽車積分比例要求分別為14%、16%、18%。2024年度及以后年度的新能源汽車積分比例要求,由工業和信息化部另行公布。”
六、將第二十二條第二款修改為:“乘用車企業新能源汽車正積分可以依據本辦法自由交易。2019年度及以后年度產生的新能源汽車正積分按照下列規則向后結轉,結轉有效期不超過三年:
(一)2019年度產生的新能源汽車正積分可以等額結轉至2020年度使用;(二)2020年度存在的新能源汽車正積分,每結轉一次,結轉比例為50%。
(三)2021年度及以后年度企業傳統能源乘用車平均燃料消耗量實際值與企業平均燃料消耗量達標值的比值不高于123%的,允許其當年度產生的新能源汽車正積分向后結轉,每結轉一次,結轉比例為50%。只生產或者進口新能源汽車的企業產生的新能源汽車正積分按照50%的比例結轉。”
七、將第二十三條修改為:“具有下列關系之一的乘用車企業,屬于本辦法第二十二條第一款規定的關聯企業:
(一)境內乘用車生產企業與其直接或者間接持股總和達到25%以上的其他境內乘用車生產企業;(二)同為第三方直接或者間接持股總和達到25%以上的境內乘用車生產企業;(三)獲境外乘用車生產企業授權的進口乘用車供應企業,與該境外乘用車生產企業直接或者間接持股(或者被持股)總和達到25%以上的境內乘用車生產企業。
乘用車企業在關聯關系判定時,應向工業和信息化部遞交相關資料。”
八、將第三條、第二十一條、第三十一條、第三十二條中的“質檢總局”修改為“市場監管總局”。
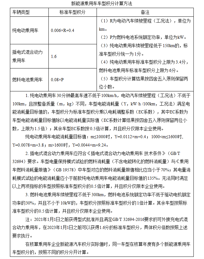
九、將附件2《新能源乘用車車型積分計算方法》修改為:

本決定自2021年1月1日起施行。《乘用車企業平均燃料消耗量與新能源汽車積分并行管理辦法》(工業和信息化部 財政部 商務部 海關總署 市場監管總局令 2017年第44號)根據本決定作相應修改,重新公布。
《關于修改<乘用車企業平均燃料消耗量與新能源汽車積分并行管理辦法>的決定(征求意見稿)》的起草說明
為了推動我國節能與新能源汽車產業健康可持續發展,加快汽車產業轉型升級,按照《乘用車企業平均燃料消耗量與新能源汽車積分并行管理辦法》(工業和信息化部 財政部 商務部 海關總署 市場監管總局 第44號令,以下簡稱《積分辦法》)的相關要求,結合我國汽車產業發展實際,工業和信息化部等有關部門起草了《關于修改<乘用車企業平均燃料消耗量與新能源汽車積分并行管理辦法>的決定(征求意見稿)》,現將有關說明如下:
一、修改背景及必要性
2017年9月《積分辦法》發布和實施以來,在引導汽車行業提高節能技術水平、促進新能源汽車產業發展等方面發揮了重大作用。全行業更加重視傳統節能汽車和新能源汽車的協調發展,汽車企業普遍加大了技術研發投入,加快了車型升級投放速度,提高了產品性能質量,市場主體活力得到激發,市場競爭更加充分,我國節能與新能源汽車產業發展的良好態勢進一步鞏固。2018年,我國新能源乘用車銷量達到102.8萬輛,連續四年位居世界首位;行業平均燃料消耗量持續下降,2018年行業平均油耗實際值降至5.80升/100公里,較2016年下降了10%以上,總體來看,基本達到了政策的預期目標。
按照《積分辦法》的規定,2021年度及以后年度的新能源汽車積分比例要求,由工業和信息化部另行公布。同時,隨著我國新能源汽車產業的快速發展,《積分辦法》在執行過程中也出現了一些新情況、新問題,為了更好發揮《積分辦法》的作用,促進我國節能與新能源汽車產業高質量發展,需要對《積分辦法》進行修訂。

電池網微信












